近日,中央宣传部办公厅印发通知,公布2023年主题出版重点出版物选题。
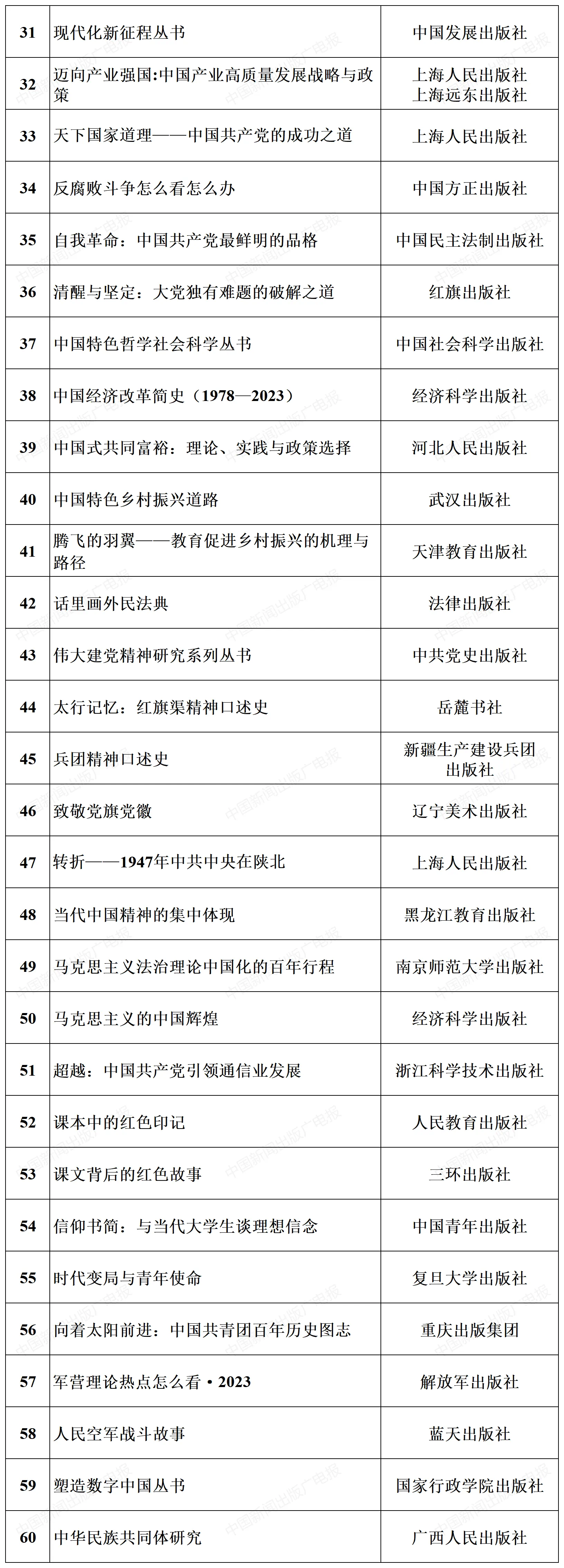
根据《中央宣传部办公厅关于做好2023年主题出版工作的通知》,各地区各部门各出版单位组织报送主题出版选题2378种。经评选论证,最终确定2023年主题出版重点出版物选题170种,其中图书选题150种、音像电子出版物选题20种。
通知要求,各省、自治区、直辖市党委宣传部和出版单位主管部门要紧紧围绕学习贯彻习近平文化思想,围绕贯彻党的二十大关于文化建设的战略部署,落实政治责任,切实增强做好新时代新征程主题出版工作的责任感使命感,推动主题出版高质量发展。要对主题出版重点出版物选题的出版发行工作进行全流程指导,出版前认真组织做好全面审读把关,切实提升内容质量,督促出版单位按时高质完成重点出版物出版工作。
通知强调,承担重点出版物出版任务的相关出版单位要把好出版导向关,提升精品意识,严格遵守重大选题备案等规定,坚持正确的政治方向、舆论导向、价值取向,切实抓好重点出版物组稿、编辑、校对、印制、发行等各环节,确保出版质量。正式出版时,可在出版物封面或外包装上标注“2023年主题出版重点出版物”字样。
据了解,国家出版基金规划管理办公室对此次入选的重点出版物给予专项支持,出版单位应按照国家出版基金规划管理办公室要求做好申报工作。中央新闻媒体集中宣传报道2023年主题出版重点出版物,各地区各部门要组织好本地区本部门重点出版物的宣传推介工作,各地书城、书店设立专门区域集中展示展销重点出版物,对读者购书给予优惠,组织形式多样的推广活动。网络书店可根据自身特点,开展相关重点出版物展示展销活动。






【责任编辑:郭雯】
